为何要探讨此问题?
我们先来看“建规”(GB 50016-2014《建筑设计防火规范》(2018年版))中对于高层住宅建筑设置消防设备的规定。其中8.4.2要求“公共部分应设置具有语音功能的火灾声警报装置或应急广播”,因此有的高层住宅项目的火灾报警系统设计图纸上设计采用“语音型声光”,有两种比较特殊的方式:只有语音型声光,没有消防应急广播;语音型声光+消防应急广播。

注1:GB 55037-2022《建筑防火通用规范》(通规的法律地位与执行要求参见GB 55036)实施后,建规中原黑体字条款就不再具有强制性,部分条款被替代,8.4.2条规定中第一段要求转化成GB 55037的8.3.2,其余要求以及建规GB 50016都是推荐性规定了。
这些设计是否合理、合规,以下就逐一分析:
1. 何种建筑必须设置消防应急广播?
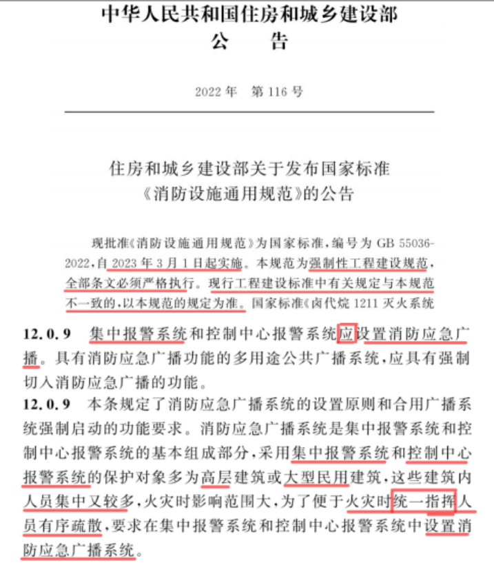
全文强制执行的GB 55036-2022《消防设施通用规范》(现行其他规范规定与通规不一致时,以通规为准)的12.0.9有明确的要求,集中报警系统必须设置消防应急广播,目的是对于人员集中场所在火灾后“统一指挥”人员有序疏散。参照火规GB 50116对于“集中报警系统”的定义:1台具有集中控制功能的报警联动控制器、有消控室,根据项目实际情况(有无消控室?有无联动控制器+模块、消火栓按钮?),可以自行对只设计了语音声光、没有设计消防应急广播的合规性进行判断。

注2:消防应急广播的功能不仅有火灾后自动播放录制好的疏散指示音频,还包括“现场语音播报”,即使用“手持式送话器”进行人工播音、指挥疏散,这是语音型声光无法实现的。

因此:按照GB 55036通规、GB 50116火规必须设置消防应急广播的建筑(含高层住宅建筑),是不能也不允许采用语音型声光来替代消防应急广播。
2. 语音声光与消防应急广播能否都设计?
这种设计是“画蛇添足”、也是错误的,火灾确认后进行联动,消防音箱发出疏散指示声音(如“现在有火警,请按照疏散指示方向有序从疏散通道撤离”),相同或相近位置的语音声光也发出疏散指示声音,如果两个指示声音不一致,那听哪一个?即使一样,两者能否达到同步?声音不同步造成的错位叠加会造成听不清。都会影响“统一指挥”的目的、效果。
注3:语音型声光应用的前提是语音同步(火规中“语音同步器”,GB 55036中“具有语音同步的功能”)。

3. 可以单独设计语音声光的建筑
对于“区域报警系统”(只有报警、没有联动,即没有输入、输出模块以及消火栓按钮),按照火规、GB 55036通规是不需要设置“消防应急广播”的,声光是必须有的,但声光是否采用语音型,并没有要求。因此不设计语音型声光、采用正常的声光,是符合规范的;设计采用语音型声光,只是“锦上添花”。

注4:“区域型火灾报警控制器”(区域机)与“区域报警系统”含义不同,前者是一种火灾报警控制器(分为独立型、区域型、集中型、集中区域兼容型,见GB 4717《火灾报警控制器》),可与联动控制器为一体(二合一);后者是火灾自动报警系统的一种系统类别(区域报警、集中报警、控制中心报警,见火规GB 50116)。

哪些场所可采用“区域报警系统”呢?可参照GB 55037-2022《建筑防火通用规范》的8.3.2条规定,如建筑面积大于100m2的商店、客房多于15间的旅馆、托儿所、幼儿园、歌舞娱乐放映游艺等小型场所,但需要注意前提还是:没有联动(模块、消火栓按钮)。
注5:对于高层住宅建筑,只要有防排烟系统、消火栓系统,就一定是有联动控制(可参考“联动控制器“总线盘”配置被判不符合规范规定?”),就需要设置联动控制器、属于“集中报警系统”,也就必须设置消防应急广播。

消防知识、消防器材、消防技术、消防法规的学习交流中心 --消防百事通--一起来关注 www.fire114.cn